您好,欢迎访问
汉源县人民医院
全部
首页
医院概况
医院简介
联系我们
党建引领
专题专栏
党建信息
党风廉政
专家介绍
门诊排班
外系门诊排班
内系门诊排班
妇幼保健院区
医院动态
院内新闻
院务公开
招标采购
人事招聘
其他
患者服务
门诊预约
入院程序
医院导航
医保之窗
健康科普
院务公开
您的位置:
汉源县人民医院
> 院务公开
> 招标采购
招标采购
人事招聘
其他
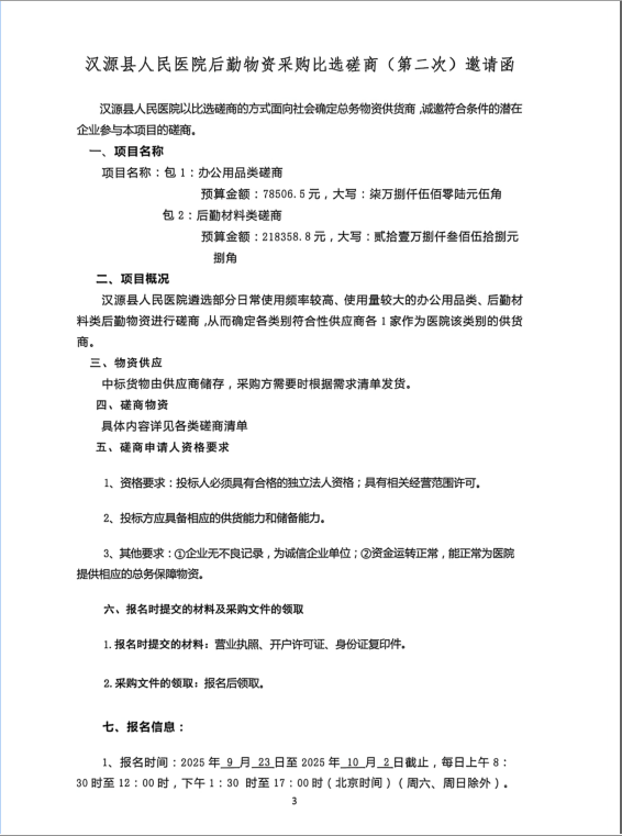
【招标采购】汉源县人民医院后勤物资采购比选磋商(第二次)邀请函
汉源县人民医院
发布时间:2025-09-23 15:11:47
浏览次数:
0
微信扫描二维码,关注我的公众号
上一篇
汉源县人民医院医用床头柜等基础医疗设施院内比选采购邀请函
下一篇:
汉源县人民医院医用床头柜等基础医疗设施院内比选采购结果公告