您好,欢迎访问
汉源县人民医院
全部
首页
医院概况
医院简介
联系我们
党建引领
专题专栏
党建信息
党风廉政
专家介绍
门诊排班
外系门诊排班
内系门诊排班
妇幼保健院区
医院动态
院内新闻
院务公开
招标采购
人事招聘
其他
患者服务
门诊预约
入院程序
医院导航
医保之窗
健康科普
院务公开
您的位置:
汉源县人民医院
> 院务公开
> 招标采购
招标采购
人事招聘
其他
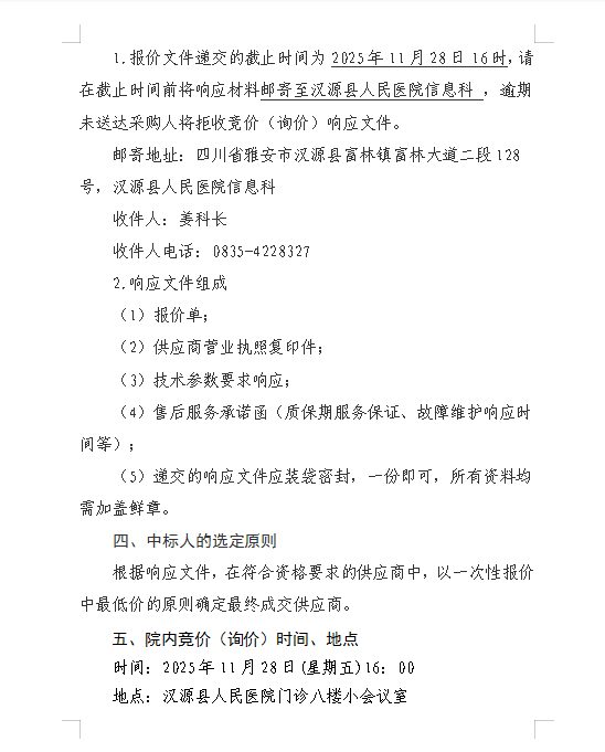
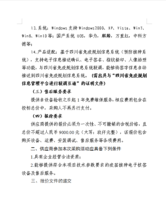
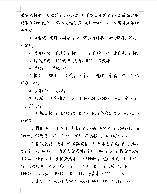
【招标采购】疫苗接种电子核签设备采购项目院内竞价(询价)邀请公告
汉源县人民医院
发布时间:2025-11-25 08:59:27
浏览次数:
0
微信扫描二维码,关注我的公众号
上一篇
汉源县人民医院碳13呼气检测仪(第二次)院内比选询价采购邀请函;汉源县人民医院碳13呼气检测仪(第二次)院内比选询价采购文件
下一篇:
关于医院第二批次拍摄服务项目公开采购结果公示